도입이 처음이신가요?
ORBRO 전문가가 직접 상황을 분석하고
최적의 솔루션을 제안해드립니다.



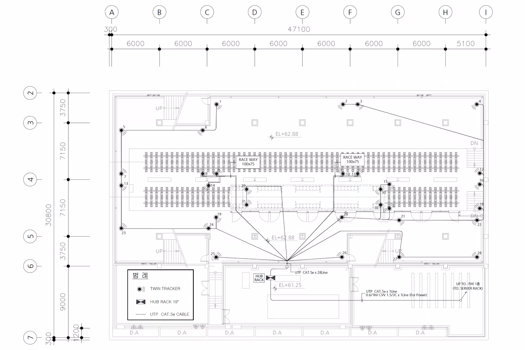
소방 훈련장 내 지하철 차량, 계단, 통로 등 현장의 실제 구조를 분석하여 트윈트래커를 최적의 위치에 맞춤형으로 설치합니다. 각 현장 특성을 면밀히 고려한 배치와 효율적인 구성을 통해 소방대원의 위치를 오차 없이 정밀하게 추적할 수 있습니다.

실제 훈련 현장에 설치된 트윈트래커는 지하철 내부와 복잡한 구조물 사이에서도 신호 간섭 없이 정확한 위치 데이터를 안정적으로 수신합니다. 트윈트래커의 높은 수신 정확도를 통해 소방대원의 실시간 위치 정보를 신뢰성 있게 제공합니다.

훈련 현장의 실제 구조와 지하철 차량 등 세부 사항을 그대로 디지털 맵에 구현하여 소방대원의 움직임을 직관적으로 모니터링합니다. 현장의 구조와 장애물까지 정확히 반영하여 현장과 디지털 화면 간의 일치성을 높이고 정확한 위치 데이터를 실시간으로 확보합니다.

트윈트래커의 설치는 정확한 설계 도면을 기반으로 이루어지며, 실제 현장 사진을 통해 설치 상태를 명확히 확인할 수 있습니다. 이를 바탕으로 한 직관적인 모니터링 화면과 현실감 있는 3D 시각화 환경으로 이어져, 설치에서 운영까지 일관되고 명확한 위치추적 솔루션을 제공합니다.



소방대원의 이동 경로를 히트맵으로 시각화해 반복 진입, 정체 구간을 분석합니다.

진입 경로와 이동 방향을 시간 단위로 기록해 훈련 정확도를 정량 분석합니다.

도면과 현장 사진을 기반으로 정확한 장비 배치와 운영 설계를 지원합니다.

훈련장의 실제 구조를 3D로 구현해 움직임을 실시간으로 시각화합니다.

복잡한 구조물 내에서도 정확한 위치 수신이 가능하도록 설계되어 있습니다.

3D 디지털 맵 위에서 대원의 실시간 위치를 통합 확인하고 데이터를 분석합니다.

이동 경로 데이터를 기준으로 훈련 목표 달성 여부를 정량적으로 평가합니다.

트래커는 구조물 조건에 맞춰 유연하게 설치되고 유지관리도 간편합니다.



